江西财经职业学院
211 |
985 |
双一流 |
财经
江西省
高职(专科)
省重点
公办
8715
明德、精业、体悟、求变
0792-8183118 ,0792-8117429
http://www.jxvc.jx.cn/
更多 >
图片
院校首页
历年分数
历年分数
历年分数
普通类
艺术类
体育类
招生计划
院校计划
投档规则(艺术)
投档规则(体育)
招生政策
招生简章
招生资讯
探校攻略
探校攻略
探校攻略
探校攻略
探校攻略
探校攻略
院校首页
> 招生简章
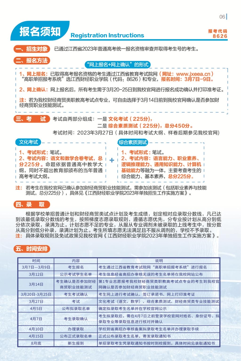
2023年江西财经职业学院单招简章
2023-02-25 09:28:18 分享至:
招生简章
招生资讯
2023年江西财经职业学院单招简章
2023-02-25 09:28:18